Acceptance of online shopping among consumers in the Republic of Serbia
Abstract
The internet has become one of the most efficient and common sources of information and shopping. Digital technologies and the development of the internet have led to widespread use of internet services by individuals. This form of shopping, which allows for the satisfaction of human needs, is closely connected to the acceptance of the internet and information technologies by consumers. The research was conducted in February 2023 in the territory of the Republic of Serbia, involving 303 participants. For data analysis related to security, personal innovativeness, perceived ease of use, attitudes towards online shopping, and intentions to engage in online shopping, the statistical software SmartPLS 3.0 was used. The testing of the model followed recommendations from multiple authors. Seven out of the ten hypotheses were confirmed, indicating positive acceptance of online shopping among Serbian consumers. The e- commerce market in Serbia is expected to experience significant growth, and understanding consumer behaviour is crucial for improving online shopping trends.
Article
Uvod
Digitalna ekonomija je brzo rastući sektor koji je promenio način na koji ljudi posluju, komuniciraju (Kostić, 2023). Svaki organizacioni sistem u svom poslovanju definiše određene ciljeva koje želi postići (Gazdić & Nađ, 2022). Da bi preduyeće opstalo na tržištu, mora da bude konkurentno (Milojević & Mihajlović, 2019). Način na koji organizacija koristi marketinške kanale može da je izdvoji od konkurencije (Babić et al., 2023). Strategija rasta preduzeća označava orijentaciju preduzeća na traženje izvora rasta izvan postojeće delatnosti (Tešić et al., 2021). Uslovi za uspostavljanje e-trgovne nastali su razvojem elektronske razmene podataka (Kostić et al., 2022). Internet je jedan od najefikasnijih i najčešćih izvora informisanja današnjice, prisutan je u svakom modernom društvu. Razvoj interneta i tehnologije doveo je do toga da gotovo svaki pojedinac koristi neki vid internet usluge. Digitalne tehnologije menjaju ljudske stavove, posebno kada je u pitanju usvajanje novih načina zadovoljavanja ljudskih potreba. Svaki proizvod može se opisati upotrebom specifičnih termina vezanih za njihove zahteve za performansam (Jovanović et al., 2017). ,,Prihvatanje kupovine putem interneta i usvajanje nove tehnologije su usko povezane jedna sa drugim, jer ako potrošači svoje kupovno ponašanje prebace na onlajn, ova transformacija se ne može ostvariti bez prihvatanja interneta, kompjuterske tehnologije ili konkretnije informacione tehnologije“. (Saleem et al, 2022). Svoje težište usmerili su prema aktivnoj politici tržišta (Mihajlović et al., 2022). Razvoj moderne tehnologije menja svakodnevni život potrošača. Inovacioni i komunikacijski procesi su jedan od najvažnijih elemenata za održavanje konkurentske prednosti (Prdić & Kostić, 2022). Kako se internet razvijao i tehnologije u vezi sa njim došlo je do potrebe za razvojem onlajn trgovine. Internet je prodavcima omogućio potpuno nov način poslovanja, smanjenje fiksnih troškova poput zakupa prostora, ali u isto vreme povećao potrebu za razvojem i ulaganjem u instrumente digitalnog marketinga, unapređenja prodaje i postprodajnih usluga (Kostić, 2022). ,,Akt kupovine proizvoda ili usluga putem interneta poznat je kao onlajn ili internet kupovina“ (Le et al, 2021) ovaj fenomen napravio je revoluciju u oblasti poslovanja i izbrisao međunarodne granice kada je u pitanju kupovina. Ovakav vid kupovine ima za cilj da olakša proces kupovine savremenom potrošaču. E-trgovina dominira na B2C tržištu, gde proizvode naručuju pojedinačni kupci, a prodaje ga preduzeće (Kostić, 2022). E-trgovina postaje sve popularniji način kupovine roba i usluga među građanima Srbije. Satisfakcija potrošača nastaje krajem prošlog veka kada je objektivno nastalo i potrošačko društvo (Prdić, 2021). Broj korisnika interneta u Republici Srbiji nesumnjivo se svakodnevno povećava. Očekuje se da će tržište e- trgovine u Srbiji registrovati kompozicionu godišnju stopu rasta od 22,3% tokom predviđenog perioda 2022-2027 godine (Mordointelligence, 2023). Narodna banka Srbije je u 2020. godini zabeležila značajan porast onlajn kupovine prvenstveno zbog pandemije Kovid-19. Prema Statisti (2023), srpske onlajn prodavnice su u 2021. godini imale promet oko 397 miliona dolara. Gigatron.rs je na čelu liste najboljih onlajn prodavnica po neto prodaji u Srbiji u 2021.godini. Druge velike i istaknute onlajn prodavnice na srpskom tržištu su npr. Tehnomanija.rs, Ikea.com, Zara.com i Apotekasrbotrade.rs. Prvih 5 onlajn prodavnica u Srbiji činilo je 35% neto prodaje 100 najboljih onlajn prodavnica u Srbiji u 2021. godini. Rapidan rast sektora e-trgovine, pokazuje koliki značaj i mogućnost ima kada je reč o širenju i povećanju udela ovog sektora u ukupnoj nacionalnoj potrošnji. Važno je razumeti ponašanje srpskih potrošača u vezi sa usvajanjem onlajn kupovine, jer je Srbija klasifikovana kao zemlja u razvoju koja je u procesu digitalizacije. Najveći deo e-trgovine zasniva se na onlajn kupovini. Neophodno je poboljšati trend onlajn kupovine među srpskim potrošačima. Srbija se suočava sa određenim izazovima kao što su niska stopa pismenosti, loša tehnologija, infrastruktura, kao i nedostatak informacija o ponašanju potrošača u vezi sa kupovinom na internetu (Mordointelligence, 2023). Motivi za prihvatanje onlajn kupovine među potrošačima su istraživani u radovima drugih autora.
Pregled literature
Tehnološki napredak je doveo do značajnih poboljšanja u skoro svim oblastima čovekovog života i rada, a informacione tehnologije nude brojne načine za poboljšanje performansi određenog sistema (Peypoch et al, 2021). Teorija prihvatanja tehnologije (TAM) je jedna od najuticajnijih teorija koja nastoji da objasni i predvidi prihvatanja informacionih sistema od strane korisnika (Lee et al, 2003). Ova teorija (TAM) se široko koristi za razvoj pretpostavki o tome koji faktori utiču na namere potrošača da koriste nove tehnologije (Ashokkumar & Nagarajan, 2021). TAM se u proteklim decenijama često smatrala glavnim istraživačkim tokom prilikom istraživanja determinanti ponašanja, prihvatanja i korišćenja informacionih sistema (IS). Teorija razumnog delovanja (TRA), je teorija koja ima za cilj da, bliže opiše na koji način potrošač dolazi do određenog kupovnog ponašanja. Prema prethodno navedenoj teoriji namere potrošača se predviđaju putem njihovih stavova (Ajzen,1985; Ajzen & Fishbein, 2005). Ova teorija je kreirana kako bi se izbegli nedostaci zastarelih načina istraživanja ponašanja potrošača, koje pružaju slabe veze između stavova prema objektima merenja i karakteristikama ponašanja (Hale et al., 2002). Prema TRA, stav je u velikoj meri zasnovan na ličnim uverenjima, a TAM predviđa uočenu korisnost i lakoću korišćenja novih tehnologija od strane potrošača (Davids, 1989; Wen et al, 2021). TRA teorija koristi se za predviđanje različitih ponašanja koja obuhvataju finansije, marketing, kupovinu, zdravlje itd. Prema tome, teorija razumnog delovanja je sklona da se koristi u okviru istraživanja u vezi sa onlajn kupovinom. Postojeća naučna literature posvećena ponašanju potrošača na internetu uglavnom je imala za cilj da utvrdi kako potrošači usvajaju i praktikuju kupovinu na internetu (Ashokkumar & Nagarajan, 2021). Stavovi korisnika o novim tehnologijama ili sistemima utiču na namere prema korišćenju tehnologija (Pitchay et al, 2021). Sa tim u vezi, ranija istraživanja su pokazala da je namera, onlajn kupovine, u velikoj meri zasnovana na prihvatanju stavova o kupovini na internetu (Jason & Siti Aishah, 2021; Ajzen,1985; Ajzen & Fishbein, 2005). Tehnološke determinante imaju statistički značajan uticaj na potrošače prilikom donošenja odluka o kupovini (Altarifi et al., 20215). Prema Lutz (1991), prvo je neophodno identifikovati ponašanje potrošača prilikom kupovine, pri čemu je od izuzetne važnosti izmeriti stav osobe u ostvarivanju tog ponašanja, umesto samo celokupnog stava prema objektu oko kojeg se kupovno ponašanje nalazi. Na primer, iako je stav pojedinca prema onlajn kupovini pozitivan, ipak pojedinac možda nikada neće kupovati onlajn.
U onlajn kupovini, uočena korisnost znači da kupac smatra da je veb-lokacija veoma efikasna za kupovinu, korisnost utiče na namere i stavove potrošača prema kupovini na internetu (Saleem et al, 2022). Ranije sprovedeno istraživanje pokazalo je da lakoća korišćenja, uočena korisnost i kvalitet veb-sajta utiče na ponašanje kupaca prilikom onlajn kupovine, dok je uticaj percipitanog rizika oslabljen (Baidoun and Salem, 2023). Prema Miyazaki i Fernandez (2001), percepcija rizika u vezi sa privatnosti i bezbednosti na internetu identifikovane su kao problemi za nove i iskusne korisnike internet tehnologije. Iz perspektive kupaca, percepcija sigurnosti je suštinski atribut kupovine na internetu, jer e-trgovina zahteva deljenje osetljivih i rizičnih informacija kao što su podaci o kreditnoj kartici za kupovinu robe ili usluga (Ladhari, 2009). Kada se kupac oseća sigurno u kupovini na internetu, povećava se njegova namera i stavovi prema onlajn kupovini (Saleem et al, 2022). Teorija prihvatanja tehnologije ispituje ponašanje ljudi u pogledu prihvatanja informacione tehnologije i odnosi se na nekoliko važnih faktora, koji su osnovne karakteristike korišćenja informacionih tehnologija, a to su percipirana korisnost, percipirana lakoća korišćenja, lična inovativnost. S obzirom na to da kupovina na internetu od potrošača zahteva deljenje ličnih podatka kao što su kućna adresa, bankovna kartica i brojevi mobilnog telefona, svest o bezbednosti se smatra izuzetno bitnim faktorom (Saleem et al, 2022). Istraživanje je pokazalo da sigurnost prilikom onlajn kupovine statistički značajno utiče na zainteresovanost za korišćenje aplikacije m-trgovine (Sampe et al, 2022). Autor Al-Smadi, (2004) u svom istraživanju je primetio veliku zabrinutost ispitanika za bezbednost i sigurnost kada je reč o onlajn trgovini. Sa tim u vezi, u ranijem istraživanju se pokazalo da se poteškoće prilikom onlajn kupovine osete kod prodavaca koji u svojim veb prodavnicama nemaju sistem sigurnog načina plaćanja (Marwa, 2002). Poverenje i sigurnost su među najvažnijim determinantama za potrošače (Driediger & Bhatiasevi, 2019; Jun et al., 2021; Wu, Lu i Huang, 2022). U naučnoj literaturi potvrđeno je da poverenje ima pozitivan značajan uticaj na e-trgovinu (Gefen, 2000; McKnight et al., 2002; Bhattacherjee, 2001; Gefen et al., 2003). U okviru „Onlajn B2C percipiranog modela poverenja“ koji su razvili Corbitt et al. (2003), u svom istraživanju pod nazivom „Poverenje i e-trgovina“, utvrđeno je da percipirano poverenje ima pozitivne odnose sa veb iskustvom, tržišnom orijentacijom korisnika i tehnološkom pouzdanosti. Njihova hipoteza „poverenje je u pozitivnoj vezi sa participacijom u e-trgovini“, je potvrđena. Drugi autori su takođe potvrdili da postoji pozitivna veza između poverenja i e-trgovine (Corbitt et al., 2003; Gefen et al., 2003; Pavlou, 2003; Benbasat & Wang, 2005; Wu & Chen, 2005). U ranijem istraživanju potvrđeno je da poverenje pozitivno utiče na stavove prema e-kupovini. (Çelik & Yilmaz, 2011). Ha i Stoel (2009) su statistički potvrdili da percipirano poverenje ima pozitivan uticaj na percipiranu lakoću upotrebe i stav.
Lična inovativnost opisuje ponašanje potrošača koji pokazuju spremnost za usvajanje novih tehnologija i koji pridaju veliku pažnju primeni te spremnosti sa odgovarajućim kognitivnim stavovima (Cheong & Park, 2005). Inovativnost je razmatrana kao konstrukt ličnosti u smislu ponašanja potrošača. To znači da je inovativnost u velikoj meri zasnovana na iskustvima pojedinaca i usvajanjem novih znanja – što se može odnositi na tehnologiju, način života, stav ili nameru (Chao et al, 2012). Namere potrošača da se uključe u onlajn transakcije su značajni prediktori njihovog stvarnog učešća u transakcijama e-trgovine (Kim et al., 2008).
Na pokretače e-trgovine utiče kvalitet usluge e-trgovine (Rehman et al, 2022). Potvrđeno je da lakoća korišćenja objašnjava uočenu korisnost (Gefen & Straub, 2000; Hassanein & Head, 2007) Odnos između lakoće korišćenja, stavova i namera nije statistički značajan u radu autora Hassanein i Head (2007). U marketinškim procesima, veoma različiti koncepti mogu se opisati statističkom zavisnošću (Prdić, 2017). Rad autora Saleem i saradnika (2022), poslužiće kao konceptualni okvir.
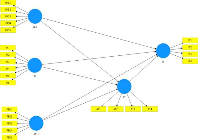
Slika 1. Prikaz istraživačkog modela

U skladu sa tim modelom postavljeno je 10 hipoteza. One glase: H1a: Sigurnost utiče na nameru prema onlajn kupovini.
H1b: Lična inovativnost utiče na nameru prema onlajn kupovini. H1c: Precipirana lakoća korišćenja utiče na nameru prema onlajn kupovini.
H1d: Odnos prema onlajn kupovini utiče na nameru prema onlajn
kupovini.
H2a: Sigurnost utiče na odnos prema onlajn kupovini.
H2b: Lična inovativnost utiče na odnos prema onlajn kupovini.
H2c: Percipirana lakoća korišćenja utiče na odnos prema onlajn
kupovini.
H3a: Sigurnost indirektno utičen na nameru prema onlajn kupovini. H3b: Lična inovativnost indirektno utičen na nameru prema onlajn kupovini.
H3c: Percipirana lakoća korišćenja indirektno utičen na nameru
prema onlajn kupovini.
Metodologija
Početkom februara meseca 2023. godine, sprovedeno je istraživanje prihvatanje onlajn kupovine u Republici Srbiji. Anketiranje je izvršeno u periodu od februara do maja meseca. Uzorak je prigodan i čini ga 303 ispitanika sa teritorije Republike Srbije. Instrument za prikupljanje podataka korišćen je strukturisan elektronski anketni upitnik. Prikupljanje ispitanika obavljeno je putem različitih komunikacionih kanala i društvenih mreža. Struktura upitnika prikazana je u tabeli 1. I tabeli 2. Za jednostavno popunjavanje upitnika korišćen je alat Google Forms. Prilikom merenja komponenti sigurnosti, lične inovativnosti, percipirane lakoće korišćenja, odnosa prema onlajn kupovini i namere za obavljanje onlajn kupovine korišćene su stavke prikazane u (Tabela 2.). Svaka stavka je ocenjivana na Likertovoj od 1 do 5 gde je 1- u potpunosti se ne slažem, dok je 5- u potpunosti se slažem. Za analizu podataka, koji se odnose na komponente sigurnosti, lične inovativnosti, percipirane lakoće korišćenja, odnosa prema onlajn kupovini i namera za obavljanje onlajn kupovine, prikupljenih putem anketnog upitnika korišćen je statistički softver SmartPLS 3.0. Tokom testiranja modela korišćene su preporuke više autora (Hair et al., 2011; Grubor i Milićević, 2019).
Prilikom analize socio-demografskih karakteristika 22,1% ispitanika čine muškarci, dok 77,9% čine ispitanici ženskog pola. Prosečna starost ispitanika je nešto više od 23,5 godina, Više od polovine 67% ispitanika ima završen fakultet ili visoku školu.
Tabela 1. Opis uzorka
|
Pol ispitanika: |
||||
|
muški |
ženski |
|||
|
22,1% |
77,9% |
|||
|
Obrazovanje: |
||||
|
srednja škola |
fakultet/ visoka škola |
master/ magistar |
postdiplomske studije |
|
|
17,8% |
67% |
13,2% |
2% |
|
|
Godine starosti |
||||
|
18-29 |
30-40 |
41-50 |
51-60 |
60+ |
|
4,4% |
76% |
9,8% |
5,6% |
1% |
Tabela 2. Indikatori za merenje konstrukata
|
Namera prema onlajn kupovini |
IT1 |
Ako mi se pruži prilika, koristiću onlajn kupovinu. |
|
IT2 |
Verovatno ću koristiti onlajn kupovinu u bliskoj budućnosti |
|
|
IT3 |
Otvoren sam za korišćenje onlajn kupovine u bliskoj budućnosti. |
|
|
IT4 |
Nameravam da koristim kupovinu na mreži kada se ukaže prilika. |
|
|
Svest o sigurnosti prilikom onlajn |
PAS1 |
Osećao bih se sigurno u pružanju osetljivih informacija (npr. broj kreditne kartice) za kupovinu na mreži. |
|
PAS2 |
Prenošenje osetljivih informacija na mreži za kupovinu ne bi predstavljalo nikakav bezbednosni problem. |
|
|
PAS3 |
Smatram da je rizik povezan sa kupovinom na mreži mali. |
|
|
PAS4 |
Sve u svemu, internet treba koristiti kao siguran način kupovine. |
|
|
PAS5 |
Osećao bih se dobro da pružim osetljive informacije o sebi dok kupujem preko onlajn platforme. |
|
Lična inovativno st u oblasti onlajn kupovine |
PI1 |
Volim da istražujem nove veb stranice |
|
PI2 |
Kada čujem za novu veb stranicu, često nađem izgovor da je posetim |
|
|
PI3 |
Među svojim vršnjacima, obično sam jedan od prvih koji isprobava nove internet stranice |
|
|
PI4 |
Generalno, zainteresovan sam da isprobam nove veb stranice |
|
|
PI5 |
Kada imam slobodnog vremena, istraživao bih nove veb stranice |
|
|
PI6 |
Zabavno je posetiti razne veb stranice |
|
|
Percipiran a lakoća korišćenja onlajn kupovine |
PEU1 |
Kupovina putem interneta ne bi zahtevala mnogo mentalnog napora |
|
PEU2 |
Online kupovina preko interneta bi bila laka (jednostavna) |
|
|
PEU3 |
Lako mi je kupiti proizvod preko interneta kada mi je potreban |
|
|
PEU4 |
Korišćenje interneta za kupovinu proizvoda bi mi bilo lako |
|
|
PEU5 |
Bilo bi mi lako kupiti proizvod koji želim preko interneta |
|
|
Odnos prema onlajn kupovini |
AT1 |
Korišćenje onlajn kupovine je dobra ideja |
|
AT2 |
Korišćenje onlajn kupovine je zgodno |
|
|
AT3 |
Korišćenje onlajn kupovine je korisno |
|
|
AT4 |
Zanimljiva je upotreba onlajn kupovine |
Na pitanje šta najčešće kupujete preko interneta 43,9% ispitanika odgovorilo je da kupuje hranu iz restorana, 42,9% garderobu, 5,9% turističke usluge, 5,3% karte za prevoz i 2% ispitanika kupuje namirnice iz supermarketa.
Slika 2. Grafički prikaz odgovora iz upitnika na pitanje ,,Šta najčešće kupujete onlajn”

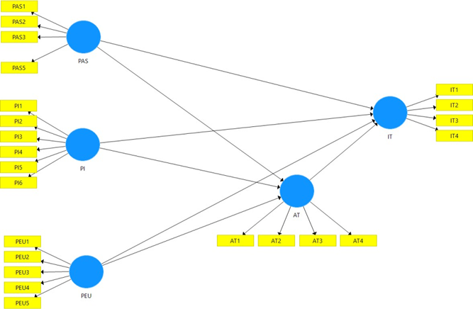
Strukturalni model kojim su obuhvaćeni pomenuti konstrukti prikazan je na slici 3. Kako su sve komponente sigurnosti, lične inovativnosti, percipirane lakoće korišćenja, odnosa prema onlajn kupovini i namera za obavljanje onlajn kupovine predstavljene kao reflektivni konstrukti izvršena su testiranja putem merenja pouzdanosti indikatora (pokazatelja opterećenja; Оuter Loadings). Svaki indikator bi trebalo biti jednak ili veći od 0,7. Testiranje interne konzistentnosti i konvergentne validnosti vrši se merenjem vrednosti kompozitne pouzdanosti (Composite Reliability) za svaki konstrukt, gde bi vrednost trebala biti veća od 0,7. Vrednost izdvojene varijanse (Average Variance Extracted - AVE) za svaki konstrukt bi trebala biti veća od 0,5. Diskriminantna validnosti proverena je putem HTMT (Heterotrait-Monotrait) odnosa korelacija. Analiza multikolinerarnosti testirana je putem faktora inflacije varijanse (engl. Variance Inflation Factor - VIF) za svaki indikator bi trebala da bude manja od 5, ali ne manja od 0,2. Multikolinearnost je problem koji se javlja kod regresione analize kada postoji visoka korelacija barem jedne nezavisne varijable sa drugim nezavisnim varijablama. (Hair et al., 2011; Grubor i Milićević, 2019).
Slika 3. Prikaz strukturalnog modela latentnih konstrukata

Rezultati istraživanja
U skladu sa ranije predstavljenim kriterijumima za procenu rezultata strukturalnih modela, a shodno činjenici da je u istraživanju korišćen strukturalni model latentnih promenljivih, u nastavku će biti testirani konstrukti modela merenjem: pouzdanosti indikatora, interne konzistentnosti, konvergentne validnosti, te diskriminante validnosti latentnih konstrukata kao i analiza multikolinearnosti.
Tabela 3. Pokazatelji opterećenja (Outer Loadings) strukturalnog modela
|
|
AT |
IT |
PAS |
PEU |
PI |
|
AT1 |
0,880 |
|
|
|
|
|
AT2 |
0,893 |
|
|
|
|
|
AT3 |
0,885 |
|
|
|
|
|
AT4 |
0,818 |
|
|
|
|
|
IT1 |
|
0,913 |
|
|
|
|
IT2 |
|
0,951 |
|
|
|
|
IT3 |
|
0,940 |
|
|
|
|
IT4 |
|
0,934 |
|
|
|
|
PAS1 |
|
|
0,836 |
|
|
|
PAS2 |
|
|
0,807 |
|
|
|
PAS3 |
|
|
0,791 |
|
|
|
PAS4 |
|
|
0,200 |
|
|
|
PAS5 |
|
|
0,700 |
|
|
|
PEU1 |
|
|
|
0,658 |
|
|
PEU2 |
|
|
|
0,874 |
|
|
PEU3 |
|
|
|
0,927 |
|
|
PEU4 |
|
|
|
0,936 |
|
|
PEU5 |
|
|
|
0,942 |
|
|
PI1 |
|
|
|
|
0,760 |
|
PI2 |
|
|
|
|
0,846 |
|
PI3 |
|
|
|
|
0,679 |
|
PI4 |
|
|
|
|
0,869 |
|
PI5 |
|
|
|
|
0,841 |
|
PI6 |
|
|
|
|
0,811 |
Izvor: proračun autora.
U tabeli 3. predstavljene su vrednosti (Outer Loadings) pokazatelja opterećenja za komponetne sigurnosti, lične inovativnosti, percipirane lakoće korišćenja, odnosa prema onlajn kupovini i namere za obavljanje onlajn kupovine. Pojedini autori (Hair et al., 2011; Grubor i Milićević, 2019) navode da bi pomenuti kriterijum trebalo da bude jednak ili veći od 0,7. Međutim, indikatori PAS4, PEU1 i PI3 njegova vrednost iznosi 0,200; 0,658; 0,679 respektivno. Kriterijum za pouzdanost je snižen na 0,6, to je učinjeno u skladu istraživanjem autora Bagozzi i Yi (1988). Zbog snižavanja kriterijuma pokazatelja opterećenja indikatori PEU1 i PI3 su zadržani budući da se za minimalni nivo kriterijuma može koristiti vrednost 0,6. Međutim, indikator PAS4 ne ispunjava referentni okvir, te iz tog razloga mora biti isključen iz analize, a model mora biti korigovan i podvrgnut ponovnom testiranju pokazatelja opterećenja bez pomenutog indikatora.
Slika 4. Prikaz strukturalnog modela latentnih konstrukata nakon korekcija

Tabela 4. Pokazatelji opterećenja (Outer Loadings) strukturalnog modela nakon korekcija
|
|
AT |
IT |
PAS |
PEU |
PI |
|
AT1 |
0,880 |
|
|
|
|
|
AT2 |
0,894 |
|
|
|
|
|
AT3 |
0,885 |
|
|
|
|
|
AT4 |
0,817 |
|
|
|
|
|
IT1 |
|
0,913 |
|
|
|
|
IT2 |
|
0,950 |
|
|
|
|
IT3 |
|
0,940 |
|
|
|
|
IT4 |
|
0,934 |
|
|
|
|
PAS1 |
|
|
0,873 |
|
|
|
PAS2 |
|
|
0,857 |
|
|
|
PAS3 |
|
|
0,843 |
|
|
|
PAS5 |
|
|
0,738 |
|
|
|
PEU1 |
|
|
|
0,658 |
|
|
PEU2 |
|
|
|
0,874 |
|
|
PEU3 |
|
|
|
0,927 |
|
|
PEU4 |
|
|
|
0,936 |
|
|
PEU5 |
|
|
|
0,942 |
|
|
PI1 |
|
|
|
|
0,760 |
|
PI2 |
|
|
|
|
0,846 |
|
PI3 |
|
|
|
|
0,679 |
|
PI4 |
|
|
|
|
0,870 |
|
PI5 |
|
|
|
|
0,841 |
|
PI6 |
|
|
|
|
0,811 |
Izvor: proračun autora.
Nakon testiranja pouzdanosti indikatora latentnih konstrukata, sledi testiranje interne konzistentnosti konstrukata pomoću pokazatelja kompozitne pouzdanosti (Compostite Reliability), i testiranje konvergentne validnosti konstrukata pomoću pokazatelj prosečne vrednosti izdvojene varijanse (Average Variance Extracted - AVE).
Tabela 5. Merenje interne konzistenstnosti i konvergentne validnosti latentnih konstrukata (Construct Reliability and Validity)
|
|
CR |
AVE |
|
IT |
0,965 |
0,873 |
|
PEU |
0,941 |
0,764 |
|
AT |
0,925 |
0,756 |
|
PAS |
0,898 |
0,688 |
|
PI |
0,916 |
0,646 |
Izvor: proračun autora.
Prema rezultatima prikazanim u tabeli 5., svi konstrukti ispunjavaju kriterijume interne konzistentnosti (CR za svaki konstrukt je veći od 0,7) i konvergentne validnosti (AVE za svaki konstrukt veće od 0,5). Nakon testiranja interne konzistentnosti i konvergentne validnosti konstrukata sledi ispitivanje jedinstvenosti svakog latentnog konstrukta u odnosu na ostale latentne konstrukte u strukturnom modelu putem provere diskriminantne validnosti.
Tabela 6. Merenje diskriminantne validnosti latentnih konstrukata modela (Discriminant Validity) - „HTMT“ kriterijum
|
|
AT |
IT |
PAS |
PEU |
PI |
|
AT |
|
|
|
|
|
|
IT |
0,895 |
|
|
|
|
|
PAS |
0,312 |
0,304 |
|
|
|
|
PEU |
0,706 |
0,652 |
0,540 |
|
|
|
PI |
0,318 |
0,374 |
0,181 |
0,218 |
|
Izvor: proračun autora.
Za tu svrhu primenjen je „HTMT“ kriterijum. Kao što je prikazano u tabeli 6. sve HTMT vrednosti su niže od 0,85 što ukazuje da ne postoji problem diskriminantne validnosti. U tabeli 7. prikazane su VIF vrednosti. Kako je ona kod svih konstrukta manja od 5, može se zaključiti da ne postoji problem multikolinearnosti. U cilju testiranja hipoteza analizirana je statistička značajnost koeficijenata puta („Path Coefficients“) pomoću „Bootstrapping“ postupka. Koeficijenti puta i prateće p- vrednosti su prikazane u tabeli 8.
Tabela 7. Merenje faktora inflacije varijanse (Variance Inflation Factor - VIF)
|
|
AT |
IT |
PAS |
PEU |
PI |
|
AT |
|
1,826 |
|
|
|
|
IT |
|
|
|
|
|
|
PAS |
1,398 |
1,398 |
|
|
|
|
PEU |
1,452 |
2,145 |
|
|
|
|
PI |
1,082 |
1,139 |
|
|
|
Izvor: proračun autora.
U metodološkom okviru postavljeno je 10 hipoteza. Od 10 postavljenih hipoteza sedam je prihvaćeno, hipoteze koje su prihvaćene su H1b; H1c; H1d; H2b; H2c; H3b; H3c njihova p- vrednost se nalazi u referentnom okviru te su iz tog razloga prihvaćene. Tri hipoteze nisu prihvaćene to su hipoteze H1a; H2a; H3a; sve tri hipoteze imaju p- vrednost koja ne ispunjava referentni okvir zbog toga one ne mogu biti prihvaćene.
Tabela 8. Testiranje hipoteza
|
Relacije |
Koeficije nt puta |
p-vrednost |
Zaključak |
||
|
PAS -> IT |
0,036 |
0,612 |
H1a odbačena |
||
|
PI -> IT |
0,131 |
0,002 |
H1b prihvaćena |
||
|
PEU -> IT |
0,123 |
0,025 |
H1c prihvaćena |
||
|
AT -> IT |
0,696 |
0,000 |
H1d prihvaćena |
||
|
PAS -> AT |
-0,003 |
0,959 |
H2a odbačena |
||
|
PI -> AT |
0,176 |
0,002 |
H2b prihvaćena |
||
|
PEU -> AT |
0,616 |
0,000 |
H2c prihvaćena |
||
|
Relacije |
Direktni efekti bez medijacij e |
Indirekt ni efekti sa medijacij om |
Totalni efekti |
p- vrednost |
Zaključak |
|
PAS -> AT - > IT |
0,028 |
0,005 |
0,033 |
0,958 |
H3a odbačena |
|
PI -> AT -> IT |
0,128 |
0,126 |
0,254 |
0,002 |
H3b prihvaćena |
|
PEU -> AT - > IT |
0,126 |
0,426 |
0,552 |
0,000 |
H3c prihvaćena |
Izvor: proračun autora.
Diskusija i zaključna razmatranja
Istraživanje je pokazalo da lična inovativnost, percipirana lakoća kupovine imaju značajne direktne i indirektne efekte (efekte medijacije) na nameru o kupovini. Ovi rezultati pokazuju da ispitanici u Republici Srbiji uvažavaju prednosti onlajn kupovine. Istraživanje je pokazalo motive potrošača, stavove i namere prema onlajn kupovini. Sa razvojem tehnologije, tradicionalni način kupovine ,,in-store” postaje manje atraktivan kupcima. Ovo istraživanje ima izuzetno važne implikacije na post Covid teoriju onlajn trgovine u Republici Srbiji. U istraživanju nije potvrđen direktan i moderirajuć efekat sigurnosti onlajn kupovine, pretpostavke za to su što prosečan kupac u Republici Srbiji prilikom kupovine nije svestan opasnosti zloupotrebe podataka, u vidu krađe, preprodaje i tome slično. Iako je u svetskoj naučnoj literature uočen problem sigurnosti zaštite ličnih podataka (Al- Smadi, 2004).
Ovo istraživanje doprinosi i proširuje postojeću akademsku literature koja proučava onlajn kupovinu, sa posebnim osvrtom na faktore koji utiču na nameru o kupovini (direktnih efekata) i odnos srpskih potrošača prema internet kupovini (indirektnih efekata). Današnje organizacije moraju da prate trendove i zahteve potrošača na tržištu, što znači da moraju da koriste moderne tehnologije i prihvate sistem onlajn kupovine kao sastavni deo poslovanja. Istraživanje je pokazalo da su srpski potrošači generalno zadovoljni onlajn kupovinom u Republici Srbiji. Ovo istraživanje ima određena ograničenja, uzorak na kom je sprovedeno istraživanje ne oslikava u potpunosti tržište Republike Srbije, kada je reč o prihvatanju onlajn kupovine trebalo bi ispitati navike pretraživanja interneta, polne razlike, internet reklame, onlajn. Pored toga neophodno je utvrditi koliko je Covid kriza doprinela ubrzanom prihvatanju onlajn kupovine u Republici Srbiji. Takođe, u ovom istraživanju date su kategorije proizovoda koje kupci najčešće kupuju. Sa tim u vezi, naredna istraživanja bi trebala da ispitaju koje platforme za onlajn kupovinu su postale vodeće za svaku od navedenih kategorija proizvoda i istražiti koliko su zapravo onlajn prodavci koji plasiraju robu na tržište Republike Srbije zaista prihvatili i implementirali e-način poslovanja, u kojim kategorijama proizvoda e-trgovina zaista ima bolje rezultate u odnosu na tradicionalan ,,in-store” način poslovanja.
References
2. Ajzen, I. (1985). From Intentions to Actions: A Theory of Planned Behavior. In Action Control; Kuhl, J., Beckmann, J., Eds.; Springer: Berlin/Heidelberg, Germany, pp. 11–39.
3. Allah Pitchay, A.; Ganesan, Y.; Zulkifli, N.S. & Khaliq, A. (2021). Determinants of customers’ intention to use online food delivery application through smartphone in Malaysia. Br. Food
J. 124, 732–753.
4. Al-Smadi, S. (2004). Consumers’ Attitudes towards Online Shopping in Jordan. Management Science Studies, 31(1), 142- 143.
5. Altarifi, S., Al-Hawary, S. I. S., & Al Sakkal, M. E. E. (2015). Determinants of E-Shopping and its effect on consumer purchasing decision in Jordan. International Journal of Business and Social Science, 6(1).
6. Ashokkumar, J., & Nagarajan, P. S. (2021). Predicting intention to choose e-shopping using theory of reasoned action subjective to covid 19 pandemic. Academy of Marketing Studies Journal, 25(4), 1-15.
7. Babić, S., Bojanić, R., & Đervida, R. (2023). Rješavanje konflikata u marketinškim kanalima komunikacije. Naučni časopis Ekonomist - društvo za ekonomska, društvena i kulturna naučna istraživanja economist (2812-9598), 2(1).
8. Bagozzi, R. P., & Yi, Y. (1988) On the Evaluation of Structural Equation Models, Journal of the Academy of Marketing Science, 16 (1), 74-94
9. Baidoun, S. D., & Salem, M. Z. (2023). The moderating role of perceived trust and perceived value on online shopping behavioral intention of Palestinian millennials during COVID-
19. Competitiveness Review: An International Business Journal.
10. Benbasat, I., & Wang, W. (2005). Trust in and adoption of online recommendation agents. Journal of the association for information systems, 6(3), 4.
11. Bhattacherjee, A. (2001). An empirical analysis of the antecedents of electronic commerce service continuance. Decision support systems, 32(2), 201-214.
12. Çelik, H. E., & Yilmaz, V. (2011). Extending the technology acceptance model for adoption of e-shopping by consumers in Turkey. Journal of Electronic Commerce Research, 12(2), 152.
13. Chao, C. W., Reid, M., & Mavondo, F. T. (2012). Consumer innovativeness influence on really new product adoption. Australasian Marketing Journal, 20(3), 211-217.
14. Cheong, J.; Park, M.C. (2005).Mobile internet acceptance in Korea. Internet Res., 15, 125–140.
15. Corbitt, B. J., Thanasankit, T., & Yi, H. (2003). Trust and e- commerce: a study of consumer perceptions. Electronic commerce research and applications, 2(3), 203-215.
16. Davis, F. D. (1989). Perceived usefulness, perceived ease of use, and user acceptance of information technology. MIS quarterly, 319-340.
17. Driediger, F., & Bhatiasevi, V. (2019). Online grocery shopping in Thailand: Consumer acceptance and usage behavior. Journal of Retailing and Consumer Services, 48, 224-237.
18. Gazdić, D., & Nađ, D. (2022). Analiza lanaca snabdevanja u
agrobiznisu u cilju unapređenja konkurentnosti. Naučni časopis
Ekonomist - društvo za ekonomska, društvena i kulturna naučna istraživanja economist (2812-9598), 1(2).
19. Gefen, D., & Straub, D. W. (2000). The relative importance of perceived ease of use in IS adoption: A study of e-commerce adoption. Journal of the association for Information Systems, 1(1), 8.
20. Gefen, D., Karahanna, E., & Straub, D. W. (2003). Trust and TAM in online shopping: An integrated model. MIS quarterly, 51-90.
21. Grubor, A., & Milićević, N. M. (2019) Primena hijerarhijskih latentnih modela u merenju percipiranog kvaliteta usluge, Marketing, 50 (3),179-185.
22. Ha, S., & Stoel, L. (2009). Consumer e-shopping acceptance: Antecedents in a technology acceptance model. Journal of business research, 62(5), 565-571.
23. Hair, J. F., Sarstedt, M., Ringle, C. M., & Mena, J. A. (2011) An Assessment of the Use of Partial Least Squares Structural Equation Modeling in Marketing Research, Journal of the Academy of Marketing Science, 40, 414–433
24. Hale, J.L., Householder, B.J., & Greene, K.L. (2002). The theory of reasoned action. The persuasion handbook: Developments in theory and practice, 14, 259-286.
25. Hassanein, K., & Head, M. (2007). Manipulating perceived social presence through the web interface and its impact on attitude towards online shopping. International journal of human- computer studies, 65(8), 689-708.
26. https://www.mordorintelligence.com/industry-reports/serbia- ecommerce-market, dostupno dana 28.06.2023.
27. https://www.statista.com/study/85346/ecommerce-in-serbia- country-report, dostupno dana 30.06.2023.
28. Jason, L. S. H., & Aishah, S. (2021). S. Influence of perceived usefulness, perceived ease of use and brand name on online purchase intention among higher learning institutions students. In Proceedings of the International Conference on Multidisciplinary Innovation and Economics (pp. 33-45).
29. Jovanović, D., Milenković, N., Damnjanović, R. (2017). Ocenjivanje i predviđanje potreba potrošača, Oditor, V 3, br.1, str. 70-79.
30. Jun, W., Nasir, M. H., Yousaf, Z., Khattak, A., Yasir, M., Javed, A., & Shirazi, S. H. (2021). Innovation performance in digital economy: does digital platform capability, improvisation capability and organizational readiness really matter?. European Journal of Innovation Management, 25(5), 1309- 1327.
31. Kim, D. J., Ferrin, D. L., & Rao, H. R. (2008). A trust-based consumer decision-making model in electronic commerce: The role of trust, perceived risk, and their antecedents. Decision support systems, 44(2), 544-564.
32. Kostić, R., Savić, A., & Mihajlović, M. (2022). Analiza značaja marketing miksa u elektronskoj trgovini. Megatrend Review, 19(1).
33. Kostić, S. (2022). Influence of e-commerce attributes on customer satisfaction and loyalty. Ekonomija: teorija i praksa, 15(4), 1-24.
34. Kostić, S. (2022). Uticaj logističke vrednosti na satisfakciju potrošača u kontekstu digitalne pismenosti. Marketing (0354- 3471), 53(4).
35. Kostić, S. (2023). Oporezivanje digitalnih usluga u Republici Srbiji. Naučni časopis Ekonomist - društvo za ekonomska, društvena i kulturna naučna istraživanja economist (2812- 9598), 2(1).
36. Ladhari, R. (2009). Service quality, emotional satisfaction, and behavioural intentions: A study in the hotel industry. Managing Service Quality: An International Journal, 19(3), 308-331.
37. Le, H. T., Carrel, A. L., & Shah, H. (2022). Impacts of online shopping on travel demand: a systematic review. Transport Reviews, 42(3), 273-295.
38. Lee, Y., Kozar, K. A., & Larsen, K. R. (2003). The technology acceptance model: Past, present, and future. Communications of the Association for information systems, 12(1), 50.
39. Lutz, R. J. (1991). The role of attitude theory in marketing. Perspectives in consumer behavior.
40. Marwa K. M. A. (2002)."The Difficulties Facing Arab E- commerce from the Views of Electronic Stores Owners", Journal of King Saud University, Volume 14, Issue 2,.
41. McKnight, D. H., Choudhury, V., & Kacmar, C. (2002). The impact of initial consumer trust on intentions to transact with a web site: a trust building model. The journal of strategic information systems, 11(3-4), 297-323.
42. Mihajlović, M., Ilić, V., & Jeremić, D. (2022). Socijalno preduzetništvo u uslovima savremene ekonomije. Akcionarstvo, 28(1), 45-62.
43. Milojevic, I., & Mihajlovic, M. (2019). Implementation of the method of assessing investment projects in the public sector. Oditor, 19.
44. Miyazaki, A. D., & Fernandez, A. (2001). Consumer perceptions of privacy and security risks for online shopping. Journal of Consumer affairs, 35(1), 27-44.
45. Pavlou, P. A. (2003). Consumer acceptance of electronic commerce: Integrating trust and risk with the technology acceptance model. International journal of electronic commerce, 7(3), 101-134.
46. Peypoch, N., Song, Y., & Zhang, L. (2021). The nature of technological change in the Chinese hotel sector. Journal of Hospitality & Tourism Research, 45(1), 151-170.
47. Prdić, N. (2017). Competition of Fairs on the Basis of the
Composition Distribution. Industrija, 45(3), 23-37.
48. Prdić, N. (2021). Najlon Market – A Traditional Institution of Trade and Social Trends . KULTURA POLISA, 18(46), 267–280. https://doi.org/10.51738/Kpolisa2021.18.3r.4.02
49. Prdić, N., & Kostić, S. (2022). Poslovanje pijaca u kriznim situacijama sa posebnim osvrtom na komunikaciju sa potrošačima i javnošću. Akcionarstvo–časopis za menadžment, 28(1), 63-78.
50. Rehman, A. U., Bashir, S., Mahmood, A., Karim, H., & Nawaz, Z. (2022). Does e-shopping service quality enhance customers’e- shopping adoption? An extended perspective of unified theory of acceptance and use of technology. Plos one, 17(2), e0263652
51. Saleem, A., Aslam, J., Kim, Y. B., Nauman, S., & Khan, N. T. (2022). Motives towards e-Shopping Adoption among Pakistani Consumers: An Application of the Technology Acceptance
Model and Theory of Reasoned Action. Sustainability, 14(7), 4180.
52. Sampe, F., Urbanus Bubun U., Gosal B (2022). The Influence Of Ease Of Use, Trust And Safety On The Go-Food Application To The Millenias Of Makassar City : Application Of Acceptance Model Theory. Enrichment : Journal of Management, 12(2), 1742-1747. https://doi.org/10.35335/enrichment.v12i2.469
53. Tešić, R., Mihajlović, M., Jeremić, D., & Ilić, Đ. (2021). Strategija diverzifikacije kao nužnost opstanka, rasta i razvoja proizvodnih preduzeća. Akcionarstvo, 27(1), 27-39.
54. Wen, H., Pookulangara, S., & Josiam, B. M. (2022). A comprehensive examination of consumers' intentions to use food delivery apps. British Food Journal, 124(5), 1737-1754.
55. Wu, L., & Chen, J. L. (2005). An extension of trust and TAM model with TPB in the initial adoption of on-line tax: an empirical study. International Journal of Human-Computer Studies, 62(6), 784-808.
56. Wu, Y., Lu, Y., & Huang, S. (2022). Impacts of delivery charge on the possibility of consumers using online food delivery. Sustainability, 14(3), 1795.
Published in
Vol. 30, No. 1, 2024.
Keywords
Licence
This work is published under the Creative Commons Attribution 4.0 International (CC BY 4.0).
Authors retain copyright over their work.
Use, distribution, and adaptation of the work, including commercial use, is permitted with clear attribution to the original author and source.
Interested in Similar Research?
Browse All Articles and Journals